
中国核动力船舶产业化进程正在进入实质性推进阶段。作为国内率先布局核动力商船研发的船企之一,江南造船取得民用核安全设备制造和安装许可证,在核安全装备领域实现关键资质突破。
近日,国家核安全局发布通知,根据《中华人民共和国核安全法》和《民用核安全设备监督管理条例》及其配套规章的要求,国家核安全局对江南造船(集团)有限责任公司民用核安全设备制造和安装许可证取证申请进行了审查,认为江南造船在所申请的民用核安全设备制造和安装方面满足《民用核安全设备监督管理条例》第十三条及《民用核安全设备设计制造安装和无损检验监督管理规定》第八条所要求的各项条件,决定向江南造船颁发《民用核安全设备制造许可证》和《民用核安全设备安装许可证》,许可证有效期5年。

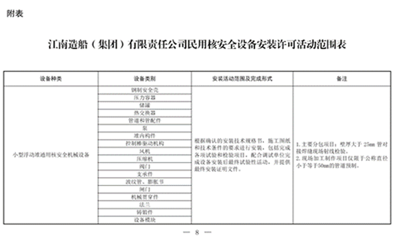
许可证显示,江南造船可从事制造活动的民用核安全设备种类包括管道和管配件、钢制安全壳,根据设备技术规格书要求,按照确认的施工图纸和技术条件进行制造,包括完成所有检验和试验项目,提供最终产品及质量证明文件。


与此同时,江南造船可从事安装活动的民用核安全设备种类包括小型浮动堆通用核安全机械设备、小型浮动堆通用核安全电气设备,根据确认的安装技术规格书,施工图纸和技术条件的要求进行安装,包括完成各项试验和检验项目,配合调试单位完成设备安装后最终试验性活动,并提供最终安装证明文件。
民用核安全设备制造和安装许可证有效期5年,为江南造船开展核相关造船工作提供了较为充足的时间窗口。虽然相关许可证并未明确指向具体船型或项目,但其内容与江南造船此前公开参与的多项核动力船舶项目高度契合。
此外,江南造船之前已经发布了关于“安全壳低合金钢配套WE960焊条采购”的招标公告。安全壳即核反应堆的核心安全屏障,一种用来包容核反应堆的承压钢结构壳体,属于典型的船用核动力装置,其设计、材料以及焊接工艺都有非常高的要求。
从采购公告推测,江南造船已经完成了核动力舱段(反应堆安全壳)的设计,开始进入到焊接工艺评定、建造前的材料备货阶段。
江南造船是国内最早开展核动力商船研究布局的船厂。早在2011年,时任江南造船总工程师胡可一曾在当年“两会”提交了提案,提出除低硫油、LNG等新能源和替代能源的应用研究外,开展民用核动力船舶的前瞻性研究也是实现船舶零排放的一种有益尝试,这应该提上我国船舶工业的议事日程。

2023年12月,在2023年中国国际海事技术学术会和展览会上,江南造船发布了全球首型、世界最大24000TEU核动力集装箱船船型“KUN-24AP”,并获得了DNV颁发的原则性认可(AiP)证书。
该型船采用国际上先进的第四代堆型熔盐反应堆解决方案。安全性高、反应堆高温低压运行,在原理上规避堆芯融化,具备防扩散与固有安全特征。该船型无需耐高压容器与管路,即便发生破口事故,在环境温度下迅速凝固,事故后除正常停堆手段外还可以把熔料盐排出堆外,实现快速停堆、防止事故扩展。该船型动力装置布置于船舶安全位置,电力系统采用双侧冗余设计,充分保证供电系统安全,并具备从人员聚集区应急撤离功能。
该船型主尺度适合船东运营场景,而且相对于传统船型动力系统布置更为紧凑,可提供更多箱位;取消了传统烟囱机舱棚,采用首房舱方案,核电舱位于舯部,既增加了箱位又提高了舒适性与安全性。
该船型整船采用全电方案,推进系统采用双电机双轴桨双舵,装机功率大、航速高、操纵性好。其主电源应用超临界二氧化碳发电机组,核电动力系统采用紧凑的模块化设计,动力系统效率高。相比各种替代能源方案,该船型可实现更短的船长、更多的箱位,空间利用率与能源利用率都得到了提高。
该船型采用方便快捷的换电方案,每15-20年更换一次“电池”,不需担心绿色燃料价格波动及加注等问题。

与此同时,江南造船据称还将建造国内首艘核动力破冰船。去年12月,708所发布了核动力客货破冰船概念设计,这是一款面向北极航线,融合季节性货运与探险旅游市场需求打造的新型船舶,获得意大利船级社(RINA)颁发的AIP证书。
该型核动力破冰船总长约165米、型宽约30米,不仅能为150名乘客打造极致豪华且沉浸式的极地探险旅游体验,还具备强大的货物运输能力,其货运区域可一次性存放300个20英尺标准集装箱,同时依托灵活的模块化设计,还能适配特种货物的运载需求。该船具备在2节航速下破2.5米冰层的能力,冰级达到PC2级;推进系统配备2套10MW吊舱推进器与1套15MW套轴桨推进装置,总推进功率约35MW,可精准匹配不同冰区航行工况。
在反应堆技术上,该型船采用熔盐堆、超临界二氧化碳技术提升热电转化效率与反应堆本质安全性能,创新应用核能综合电力系统理念,能够在敞水及各类冰况下实现推进模式的智能切换与能源的安全高效利用。
核动力破冰船将使中国能够在无需频繁加注燃料的情况下实现全年北极运行,增强其在新兴极地航线上的物流保障能力。同时,这类船舶也将支撑中国在北极科研、资源开发及海上存在方面的长期战略布局。

江南造船在破冰船建造方面具备成熟经验。2019年7月,江南造船建造的常规动力破冰船“雪龙2”号交付,这是中国第一艘自主建造的极地科考破冰船。
关于江南造船核动力船舶采用的技术路线,业内已有不少讨论。相关核动力集装箱船可能采用第四代核能系统——釷基熔盐反应堆,输出功率约200兆瓦,设计寿命可达40年。相比传统压水堆,釷基熔盐堆有着多项优势:熔盐在高温常压下运行,不会发生堆芯熔化事故,安全性高;釷资源比铀更丰富,燃料来源广;放射性废物产量更低,核废料少。